十张图了解2020年数据中心市场现状与发展趋势 能源使用率明显改善
数据中心作为数字经济的核心基础设施,近年来我国数字中心的发展有效地推进了数字经济的发展。但是,随着越来越多数据中心的打造,数据中心的环境污染和资源浪费问题逐渐受到社会的关注。因此,我国积极引导全国数据中心往绿色化方向发展,数据中心能源使用率得到明显的改善。
数字经济的发展离不开数据中心的建设
在当今全球经济都在逐渐向数字化转型的时代,我国也将数字经济的发展作为国家发展战略。伴随着数字经济与实体经济的逐渐融合,我国数字经济发展迅速。据中国信息通信研究院数据显示,我国数字经济增加值规模由2005年的2.6万亿元增加至2019年的35.8万亿元。与此同时,数字经济在GDP所占的比重逐年提升,由2005年的14.2%提升至2019年的36.2%。

数据中心作为数字经济的核心基础设施,我国数字经济的发展离不开数据中心的建设。据赛迪顾问最新报告数据显示,我国数据中心数量也从2012年的5.1万个到如今的7.4万个,已建成的超大型、大型数据中心数量占比达到12.7%。

数据中心能耗大引起社会关注
不过,近年来的数据中心的建设发展也逐渐引了社会对其环境保护与资源消耗的担忧。由于数据中心的配套建设涉及众多设备,包含了电力设备、空调设备、网络设备等,而能源的消耗包括了IT设备、制冷设备、供配电系统和照明设备,光是IT设备和制冷设备就占到了能源消耗的80%,因此对电力的消耗巨大。
据国际环保组织绿色和平与华北电力大学最新发布的《点亮绿色云端:中国数据中心能耗与可再生能源使用潜力研究》数据显示,2018年,我国数据中心用电总量已经超过了上海全社会用电总量(1566.7亿千瓦),为1608.89亿千瓦时,占中国全社会用电量的2.35%,占第三产业用电量的14.9%;2023年中国数据中心总用电量将达到2667.92亿千瓦时,年复合增长率达到10.64%。



除了耗电量高之外,数据中心使用的大比例化石能源所带来的空气污染与碳排放问题也尤为突出。2018年,全中国数据中心使用火电约为1171.81亿千瓦时,排放了9855万吨的二氧化碳、2.34万吨的二氧化硫、2.23万吨的二氧化物和0.49万吨的烟尘。

国家引导建设绿色数据中心
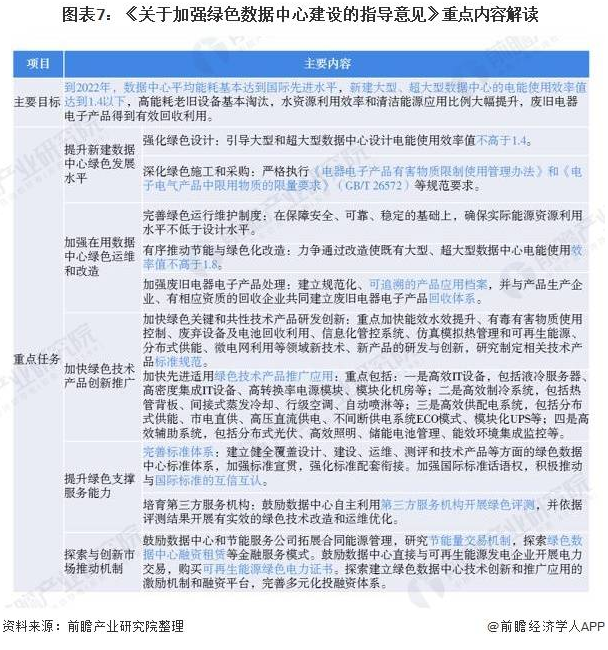
因此,国家近年来也出台相应的政策积极引导全国数据中心往绿色化、节能化方向发展。在最新发布的《关于加强绿色数据中心建设的指导意见》中提出了我国对建设数据中心能源消耗的规划,提出到2022年,数据中心平均能耗基本达到国际先进水平,新建大型、超大型数据中心的电能使用效率值达到1.4以下,高能耗老旧设备基本淘汰,水资源利用效率和清洁能源应用比例大幅提升,废旧电器电子产品得到有效回收利用。

广东走在绿色数据中心建设前沿
另一方面,国家为鼓励绿色数据中心的建设,早在2015年10月就对全国进行了一次国家绿色数据中心精选工作,北京、上海、广东、天津、河北、江苏等14个地区入选第一批遴选地址,并且在生产制造、电信、公共机构、互联网、金融、能源6个重点领域中评选出了49家数据中心纳入到《国家绿色数据中心名单》。广东省入选的数据中心数量最多,达到8家;其次是北京和贵州,均为6家。上海入选的数据中心5家。

2020年8月,国家再次发布《关于组织开展国家绿色数据中心(2020年)推荐工作的通知》,工信部、发改委、商务部等将联合组织开展2020年度国家绿色数据中心推荐工作,其中能源资源使用情况占据评价指标分值最高的权重,高达67%。由此可见,国家高度关注数据中心的能源消耗情况。

数据中心能源使用率得到明显的改善
在国家的正确引导下,我国数据中心能源的使用率有了明显的改善。2012年,PUE值在1.5以下的企业数据中心占比仅为3.7%,PUE值大于2的企业数据中心占比达到了34.6%。2019年,PUE值在1.5以下的企业数据中心占比提升至了12.9%,PUE值大于2的企业数据中心占比下降至2%。

以上数据来源于前瞻产业研究院《中国数据中心(IDC)基础设施行业市场前瞻与投资规划分析报告》。
.png)
手机二维码